陇川县王子树乡人民政府

权威发布丨云南省人民政府办公厅关于印发《云南省人民政府2025年度挂牌督办安全生产重大隐患名单》的通知

浏览量:582    作者: 日期:2025/10/14

云南省人民政府办公厅

云政办函〔2025〕43号

云南省人民政府办公厅关于印发

《云南省人民政府2025年度挂牌督办

安全生产重大隐患名单》的通知

各州(市)人民政府,省直有关部门:

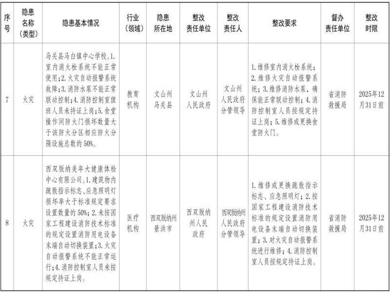
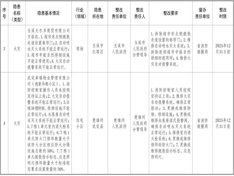
根据《云南省人民政府关于建立健全安全生产隐患排查治理长效机制的决定》(云政发〔2008〕85号)要求,省人民政府决定对37项安全生产重大隐患进行挂牌督办。现将《云南省人民政府2025年度挂牌督办安全生产重大隐患名单》印发给你们,请认真抓好整改落实。

挂牌督办的安全生产重大隐患要严格按照规定程序、时限完成整改,整改完毕并由督办责任单位组织验收审查合格后,按照有关程序摘牌销号。省安全生产委员会办公室要对隐患整改情况进行督促检查,确保按时完成整改及验收,并举一反三推动重大事故隐患动态清零,坚决防范遏制重特大生产安全事故。

云南省人民政府办公厅

2025年8月29日

(此件公开发布)

云南省人民政府2025年度挂牌督办

安全生产重大隐患名单

28D05IS7QS2509051030291CA7A4A4

28D05IS7QS25090510303637F335CD

28D05IS7QS25090510304405301EA0

28D05IS7QS250905103050218CC032

28D05IS7QS25090510305613DA7FB8

28D05IS7QS25090510310210EA8857

28D05IS7QS2509051031080DFA90F6

28D05IS7QS250905103114014292D3

28D05IS7QS2509051031192F30D3A3

28D05IS7QS2509051031260EFA55BB

28D05IS7QS250905103133370CB4A7

28D05IS7QS2509051031400C03EDA9

28D05IS7QS250905103211322619F9

28D05IS7QS2509051032203CE38024

28D05IS7QS25090510322800586233

28D05IS7QS2509051032371D9337B5

28D05IS7QS250905103246266B617F

28D05IS7QS2509051032523AECDCD5

28D05IS7QS2509051032591E97C421

28D05IS7QS2509051033043BE57621

                                                                                   28D05IS7QS25090510331115C0B284

              28D05IS7QS250905103332247578FA
文章来源:云南省人民政府