陇川县文化和旅游局

陇川:两家民宿拟入选2023年云南省丙级旅游民宿评定名单和等级旅游民宿培育库名单

浏览量:601    作者: 日期:2023/12/13
11月27日
云南省文化和旅游厅公示了

2023年云南省丙级旅游民宿拟评定名单

和等级旅游民宿培育库名单

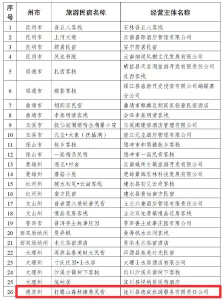
35家民宿拟获评丙级旅游民宿
110家民宿拟入选云南省

等级旅游民宿培育库

其中

德宏州打鹰山森林康养民宿

拟获评云南省丙级旅游民宿

德宏州泊心湾温泉康养民宿

拟入选云南省等级旅游民宿培育库


详情如下

??



为进一步推进实施国家标准《旅游民宿基本要求与等级划分》(GB/T 41648-2022),引导全省旅游民宿健康发展,按照《云南省人民政府关于进一步优化营商环境促进市场主体倍增的意见》(云政发〔2021〕21号)等级旅游民宿培育任务要求,省文化和旅游厅按照程序认真组织并完成2023年度云南省等级旅游民宿评定工作,形成《2023年云南省丙级旅游民宿拟评定名单》和《2023年云南省等级旅游民宿培育库名单》。


现将上述名单予以公示,公示期自发布之日起5个工作日。如有异议,请于公示期内向省文化和旅游厅反映。咨询电话:0871-64608552,64608342(传真);监督举报电话:0871-64608344。


特此公示。


云南省文化和旅游厅

2023年11月27日




2023年云南省丙级旅游民宿

拟评定名单

1

2



2023年云南省等级旅游民宿

培育库名单

3

4

5

6





知道多一点

为规范旅游民宿产业的发展,提升旅游民宿的标准化、科学化管理水平,去年7月,国家标准委发布了《旅游民宿基本要求与等级划分》(GB/T 41648-2022)国家标准(以下简称“标准”)。


标准适用于正式营业的旅游民宿,包括但不限于民居、宅院、客栈、驿站、庄园、山庄等。标准明确,旅游民宿是指利用当地民居等相关闲置资源,主人参与接待,为游客提供体验当地自然、文化与生产生活方式的小型住宿设施;民宿主人指旅游民宿业主或经营管理者;旅游民宿等级分为三个级别,由低到高分别为丙级、乙级和甲级;等级旅游民宿标志由民居图案与相应文字构成。