陇川农场社区管理委员会

中国(云南)自由贸易试验区德宏片区管委会州级赋权有变化

浏览量:1654    作者: 日期:2023/11/13

德宏州人民政府关于赋予中国(云南)自由贸易

试验区德宏片区管理委员会行使部分州级行政

职权事项(第三批)和调整完善原州级赋权

事项的决定

德政发〔2023〕19号

 

各县市人民政府,州直和中央、省驻德宏各单位:

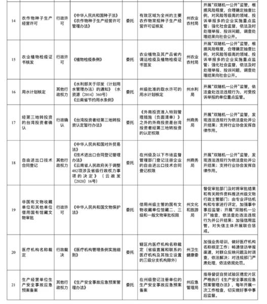
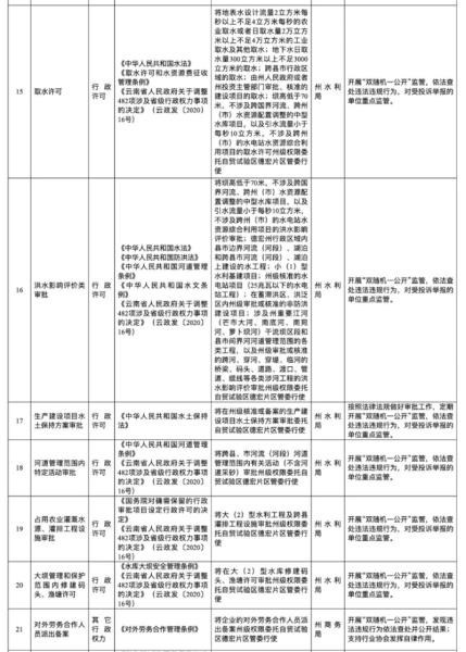
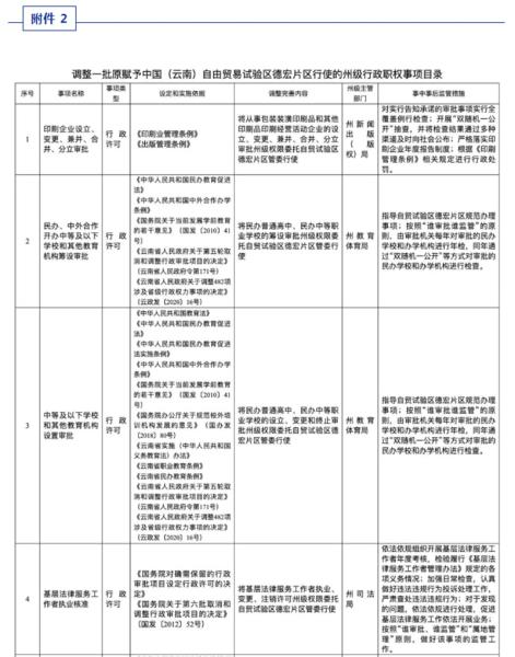
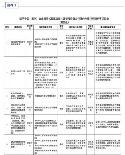
为加快中国(云南)自由贸易试验区德宏片区建设,贯彻落实《云南省人民政府关于印发中国(云南)自由贸易试验区深化改革开放方案的通知》(云政发〔2023〕11号)精神,经德宏州第十六届人民政府第32次常务会议研究,决定赋予中国(云南)自由贸易试验区德宏片区管理委员会行使21项州级行政职权事项,其中行政许可14项、行政确认1项、行政裁决1项、其他行政权力5项;决定调整29项原州级赋权事项,其中调整完善内容和赋权方式26项 ,不再委托2项,收回1项。

州直有关部门应自本决定发布之日起30个工作日内,按规定程序和要求完成本部门委托工作,并将委托书报州政务服务管理局备案;要加强业务培训指导,提高中国(云南)自由贸易试验区德宏片区承接能力;按照“谁审批、谁监管,谁主管、谁监管”的原则严格落实监管责任,健全监管规则和标准,做好委托事项的事中、事后监管和评估;及时协调解决实施过程中遇到的困难和问题,确保“赋得下、管得住、管得好”。

中国(云南)自由贸易试验区德宏片区管理委员会要按照“中国(云南)自由贸易试验区德宏片区与瑞丽市融合设置,实行‘区政合一’”和权责一致的要求,健全完善承接机制,理顺承接实施 规则,做好州级行政职权事项的承接实施、信息共享和属地监管工作;做好权责清单的衔接公布,编制办事指南,优化服务流程,提高审批工作效率,确保“接得住、接得稳、用得好”。

中国(云南)自由贸易试验区德宏片区工作领导小组办公室要加强跟踪检查和与州直有关部门的沟通协调,对委托实施过程中有关重大事项要及时向州委、州政府报告,确保各项权利规范、高效运行。

州级行政职权委托事项(含第一批委托事项“对外劳务合作经营资格核准”)适用范围为“中国(云南)自由贸易试验区德宏片区,瑞丽市其他区域”。

微信图片_20231113161904

微信图片_20231113161910

微信图片_20231113161913

微信图片_20231113162714

微信图片_20231113162719

微信图片_20231113162723

微信图片_20231113162726

微信图片_20231113161913


政策解读链接:https://www.dhlc.gov.cn/ncgw/Web/_F0_0_5L0WLPNE412DB17DFBB846088B.htm




文章来源:德宏政务