无障碍浏览
长者模式
本站IPV6
陇川县林业和草原局
返回栏目首页
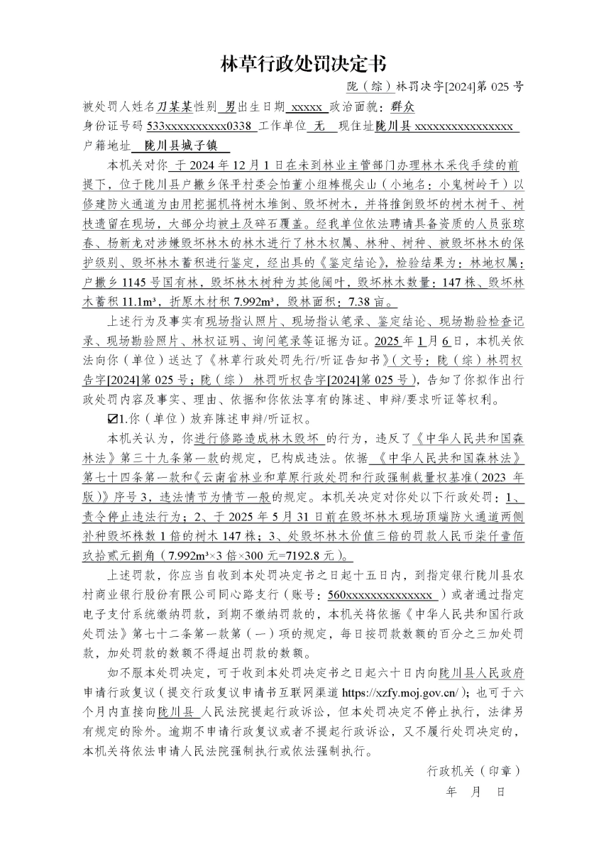
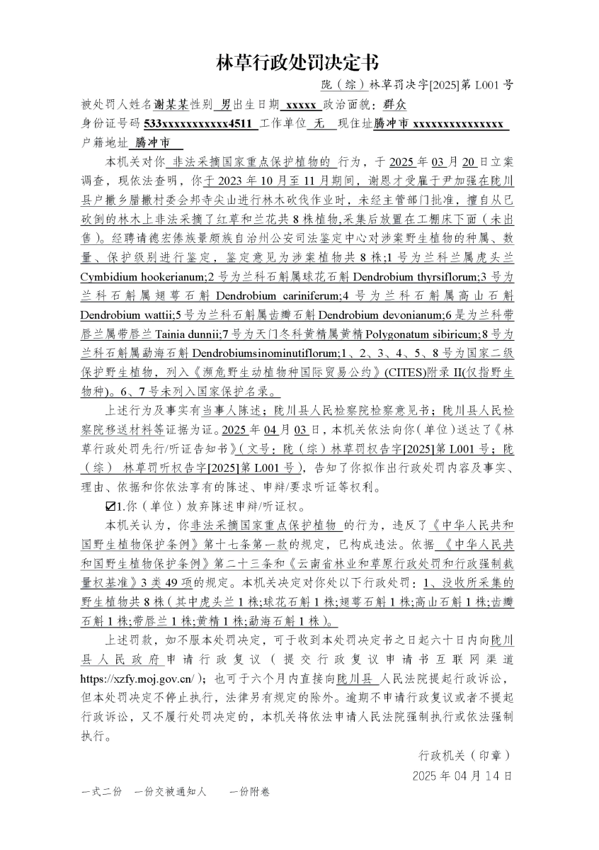
陇川县林业和草原局行政处罚公示
浏览量:212 作者: 日期:2025/4/29
文章来源:
陇川县林业和草原局
上一篇:
德宏州林业和草原局关于征集涉企行政执法领域突出问题线索的通告
下一篇:
陇川县拟申请关于第二轮中央生态环境保护督察反馈问题(50-42)销号公示
主办单位:陇川县人民政府
滇公网安备 53310002000504号
滇ICP备17006881号-1
联系电话:0692-7177109 政府网站标识码:5331240003 邮箱:417185772@qq.com 地址:陇川县章凤镇泰安路 邮编:678700