近日
德宏州公布了
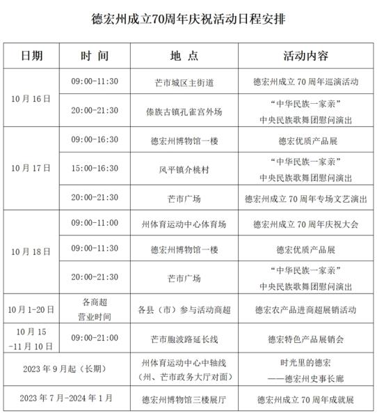
德宏州成立70周年庆祝活动日程安排
活动期间,将举行
德宏州成立70周年庆祝大会
德宏州成立70周年专场文艺演出
德宏州成立70周年巡演活动
“中华民族一家亲”中央民族歌舞团慰问演出
等丰富多彩的活动
具体活动日程见下图
↓↓↓
(点击图片查看)

滇公网安备 53310002000504号 联系电话:0692-7183411
政府网站标识码:5331240003 邮箱:954367519@qq.com 地址:陇川县城子镇团结路2号 邮编:678701