近日
云南省乡村振兴局
云南省农业农村厅
云南省商务厅
共青团云南省委
云南省供销合作社联合社
联合印发
《关于开展云南乡村振兴
“电商达人”培训的通知》
将针对重点农业企业电商
及直播电商数字人才进行培训
报名将持续至7月16日
线上培训时间为7月17日—7月30日
通知如下
关于开展云南乡村振兴“电商达人”培训的通知
各市(州)乡村振兴局、农业农村局、商务局、团委、供销社:
为落实好云南省党政代表团赴浙江省学习考察精神,助力云南脱贫人口和监测对象中返乡大学生、退役军人、返乡务工人员就业创业,充分发挥农村电子商务新业态在缓解返乡大学生、退役军人、返乡务工人员就业创业、助力脱贫人口和监测持续增收和乡村振兴的作用,经研究,拟联合抖音公益,抖音数字学堂, 组织开展乡村英才计划云南乡村振兴“电商达人”培训,通过对农业企业和返乡大学生、致富带头人、退役军人、返乡务工人员等培训,搭建起返乡大学生、致富带头人、退役军人和返乡务工人员与农业企业沟通合作的桥梁,助力脱贫人口和监测对象中返乡大学生、退役军人、返乡务工人员通过电商新业态创业就业,带动脱贫人口和监测对象持续增收。现将有关事项通知如下:
—、培育目标
(一)重点农业企业电商培训。在全省种植和销售茶叶、咖啡、鲜切花、食用菌、木本油料等农业、电商企业中(年营收规模大于100万),每个企业挑选1—2名人员通过网络开展电商新媒体技能线上培训,结合学员在线上培训课程学习,考试及实操任务等表现,在茶叶、咖啡、鲜切花、食用菌和木本油料每个行业筛选20名左右线上培训优秀企业电商人员在昆明或省外开展线下进阶培训,力争每个行业培养10名左右有代表性的电商企业销售达人,全省孵化出10名左右在全国有影响力的电商企业销售达人,助力云南省的抖音等电商渠道开拓,带动重点农业产业数字化升级,打造重点农业产业电商销售标杆。
(二)直播电商数字人才培训。每个村委会(社区)在脱贫人口和监测对象中挑选1—3名返乡大学生、致富带头人、退役军人、返乡务工人员或电商热爱人员通过网络开展电商新媒体技能线上培训,结合学员在线上培训课程学习,考试及实操任务等表现,在每个州市筛选100名左右线上培训表现优异电商人员在昆明或州市进行线下进阶培训,并通过1个月左右孵化培养,在全省筛选100名左右有一定实力和潜力电商助农达人在昆明或省外开展集中孵化培养,力争全省孵化培养出20名左右在全国有影响力的电商助农达人,助力脱贫人口和监测对象返乡大学生、退役军人和返乡务工人员通过电商新业态创业就业。
二、培训对象
(一)重点农业企业电商培训。茶叶、咖啡、鲜切花、食用菌和木本油料产业企业(年营收规模大于100万)主体的负责人及电商团队。
(二)直播电商数字人才培训。脱贫人口和监测对象中返乡大学生、乡村致富带头人、退役军人、返乡务工人员或电商热爱人员,不少于20000人。
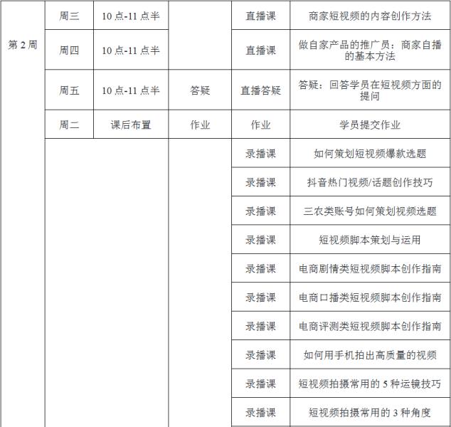
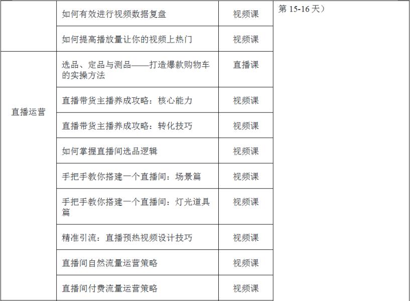
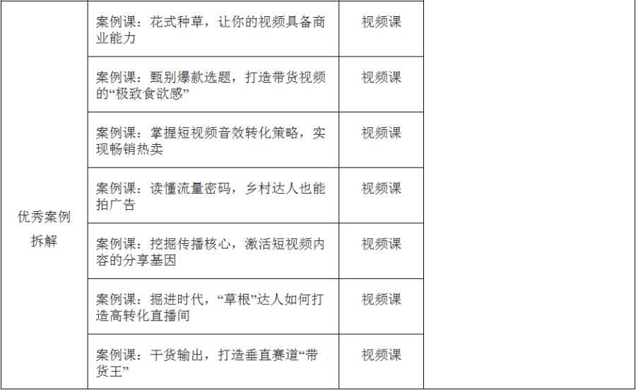
三、培训内容及课程安排
培训以线上和线下相结合的方式开展,详情如下:
7月开展线上集中培训:以“直播课+录播课+实操任务+打榜活动”的形式进行。面向培训期表现业务增长迅速的企业和个人,开展不少于1个月的扶持,帮助培训商家与创业者持续成长。
2023年年底前至2024年上半年,计划开展线下进阶培训:重点农业企业电商线下培训根据线上阶段培训情况和培训后一段时间内电商经营指标排名靠前、增速明显的企业,共选拔不超过100家企业,开展企业电商进阶培训。具体培训时间及地点待定。直播电商数字人才线下培训根据线上阶段培训情况和一段时间的直播孵化情况,在16个州市择优各选择100名左右人员进行线下进阶培训,然后再根据这1600人左右进阶培训情况和一段时间的直播孵化培育,再择优选择100名左右人员,进行高阶孵化培训。具体培训时间及地点待定。
四、线上培训时间
(一)重点农业企业电商培训
报名阶段:即日起—7月16日
培训时间:7月17日—7月30日
(二)直播电商数字人才培训
报名阶段:即日起—7月16日
培训时间:7月17日—7月30日
五、培训要求
此次技能培训本着自愿参加的原则,不收取参训人员任何费用。
(一)请商务、农业、供销社系统协商做好茶叶、咖啡、鲜切花、食用菌、木本油料产业企业(年营收规模大于100万)企业主体负责人及电商团队,参加“重点农业企业电商培训”的报名组织工作。
(二)请乡村振兴、团委系统协商做好脱贫人口和监测对象返乡大学生、乡村致富带头人、退役军人、返乡务工人员或电商热爱人员,参加“直播电商数字人才培训”的报名组织工作。
(三)培训由乡村振兴系统牵头组织,各部门按照职能职责配合组织开展,所需经费由乡村振兴部门统筹中央、省级衔接推进乡村振兴补助资金和各类帮扶资金解决。
六、报名方式
可前往“云南省乡村振兴局”网站的“通知公告”专栏,点开“云南乡村振兴‘电商达人’培训来啦!报名方式→”文章链接进行报名。
请各市(州)高度重视,广泛宣传,积极发动参训对象报名,督促参训人员按时参加培训。
联系人及电话:宗大书 13466232633;
邮箱:fpbshc@126.com
附件:
1.重点农业企业电商培训课程表
2.直播电商数字人才培训班课程表
云南省乡村振兴局
云南省农业农村厅
云南省商务厅
共青团云南省委
云南省供销合作社联合社
2023年6月30日
附件1 重点农业企业电商培训课程表



附件2 直播电商数字人才培训班课程表
滇公网安备 53310002000504号 联系电话:0692-7183411
政府网站标识码:5331240003 邮箱:954367519@qq.com 地址:陇川县城子镇团结路2号 邮编:678701