2017年陇川县城乡居民基本养老保险征缴按有金融社保卡人员自主预存保费到卡上由银行代扣、无卡人员按原办法到户口所在地村或居委会缴纳现金的方式进行缴纳。
有卡人员保费预存方式:银行柜台、ATM自助存款机、支付宝等手机银行转账、各乡镇惠农支付点转账。
银行代扣时间:2017年5月-7月,参保人可于1至4月进行保费预存,如还没有预存的请于近日尽快预存,代扣金额参考上年缴费标准,确需更改缴费档次的,请到各乡镇劳动保障服务中心指定地点填写《云南省城乡居民基本养老保险缴费档次变更申请书》,年满59周岁的应按补缴年限足额预存。
无卡人员现金收缴时间:2017年8-9月,具体时间以当地乡镇政府劳动保障服务中心通知时间为准。
温馨提示:持卡人员可到银行办理有偿短信通知服务,实时了解存款与扣款动向;往年缴费金额可通过云南省人力资源和社会保障12333微信公众号查询;他人转账的请核对转账信息和金额;未激活的尽快到信用社网点进行激活,暂未激活的外出务工人员可先在本人的金融社保卡上预存保费由银行代扣,在回乡时尽快激活或开具委托书,寄回身份证并委托他人进行激活。
业务咨询电话
章凤镇劳动保障服务中心:7103182
陇把镇劳动保障服务中心:7966103
景罕镇劳动保障服务中心:7955012
王子树乡劳动保障服务中心:7900005
勐约乡劳动保障服务中心:7922155
清平乡劳动保障服务中心:7911016
农场管委会劳动保障服务中心:7968055
户撒乡劳动保障服务中心:7933907
城子镇劳动保障服务中心:7181043
护国乡劳动保障服务中心:7912001
陇川县人社局城乡居民养老保险办公室:7178612,7105709,7105798
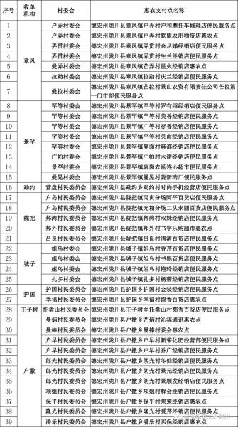
惠农支付点地点及名

滇公网安备 53310002000504号 联系电话:0692-7183411
政府网站标识码:5331240003 邮箱:954367519@qq.com 地址:陇川县城子镇团结路2号 邮编:678701