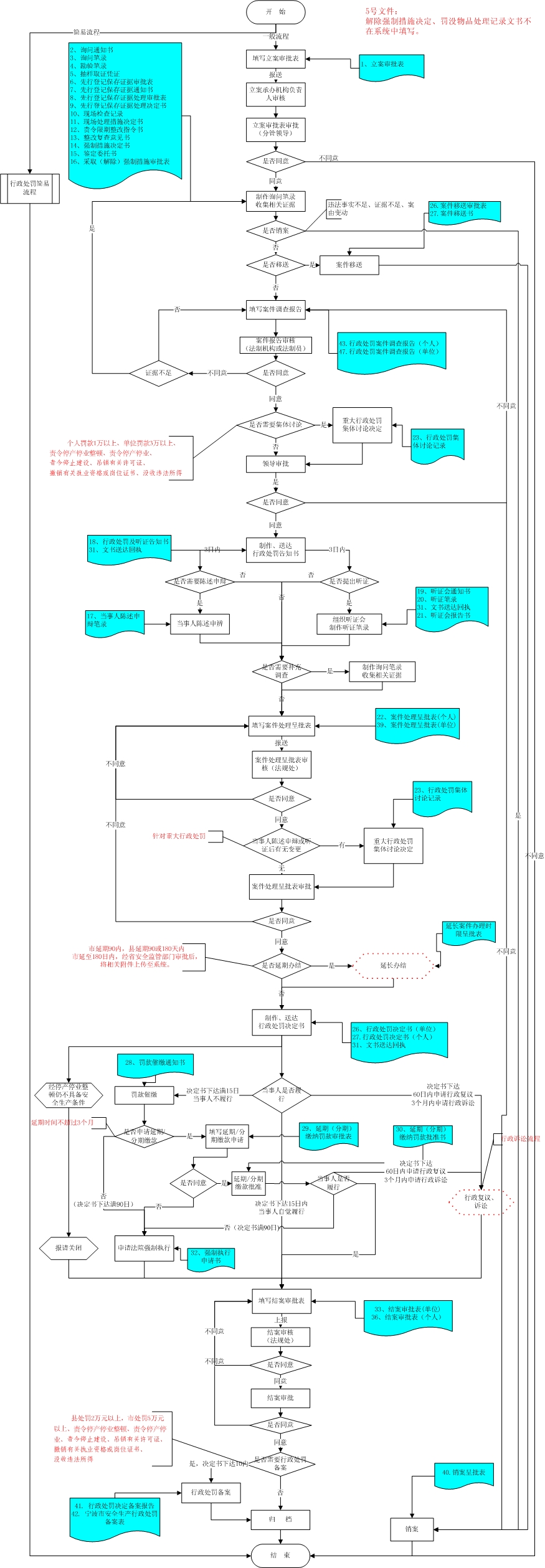
执法程序请下载文件: [附件: 执法程序]
(来源:云南省应急管理厅网站)
主办单位:陇川县人民政府 滇公网安备 53310002000504号 滇ICP备17006881号-1 联系电话:0692-7178139 政府网站标识码:5331240003 电话: 7178139 邮箱:823254727@qq.com 地址:陇川县章凤镇防空办二楼 邮编:678700